九游(NINE GAME)体育·官方网站-最专业的体育综合性平台

关闭
提醒!多个教育部白名单赛事暂停举办!附最新全国性竞赛白名单九游体育
作者:小编 日期:2025-04-04 点击数: 

  近日,中国人工智能学会在官微发表郑重声明,暂停举办“2024-2025学年全国中小学信息技术创新与实践大赛”活动:

提醒!多个教育部白名单赛事暂停举办!附最新全国性竞赛白名单九游体育(图1)

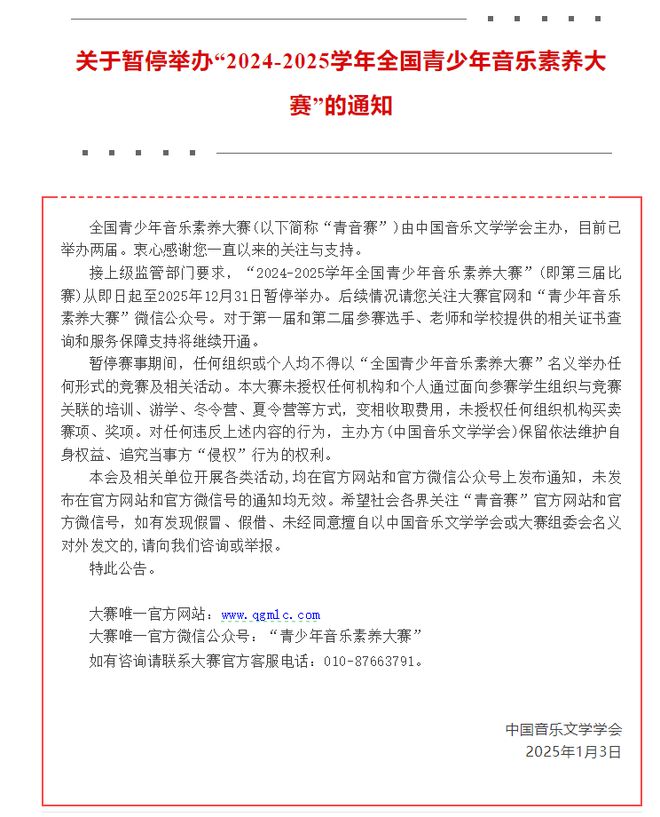
  近日,中国音乐文学学会在官微发布消息,宣布暂停举办“2024-2025学年全国青少年音乐素养大赛”:

  九游体育官方网站入口

提醒!多个教育部白名单赛事暂停举办!附最新全国性竞赛白名单九游体育(图2)

  近日,全国青少年文化遗产知识大赛组委会发布公告,“2024-2025学年全国青少年文化遗产知识大赛”(即第三届大赛)从即日起至2025年12月31日暂停举办。

  九游体育官方网站入口

提醒!多个教育部白名单赛事暂停举办!附最新全国性竞赛白名单九游体育(图3)

  中国科学院空天信息创新研究院、中国光华科技基金会在官网发布消息,鉴于主办双方聚焦重点任务、业务转型,经请示主管部门同意,暂停拟于2025年举办的第十六届“北斗杯”全国青少年空天科技体验与创新大赛:

提醒!多个教育部白名单赛事暂停举办!附最新全国性竞赛白名单九游体育(图4)

提醒!多个教育部白名单赛事暂停举办!附最新全国性竞赛白名单九游体育(图5)

  根据教育部要求,入围竞赛的举办时间原则上为2022年9月至2025年8月,在此期间每学年举办不得超过1次,累计不超过3次。竞赛以及竞赛产生的结果不得作为中小学招生入学的依据和高考加分项目。

  来源:中国人工智能学会、“北斗杯”全国青少年空天科技体验与创新大赛、全国青少年文化遗产知识大赛、青少年音乐素养大赛

顶部